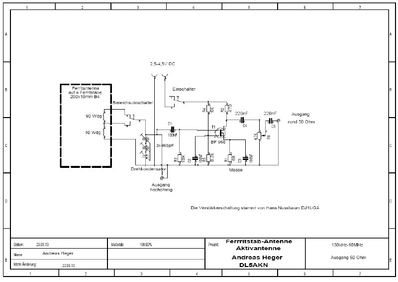
Eine Ferritstab-Antenne 130kHz-10MHz

Die von mir gebaute Antenne wurde getestet und befindet sich noch im Einsatz, für eventuelle Schäden an Geräten oder Folgeschäden übernehme ich keine Gewähr, hierfür ist jeder selbst verantwortlich!

 

Die Ferritstab-Antenne eignet sich von 130kHz-10MHz. Wobei es zwei Bereiche gibt, 130kHz-1000kHz und 1MHz-10MHz, durch einen Schalter umschaltbar (die genauen Werte hängen von der Qualität unserer Spule ab). Die einzelnen Bereiche sind abstimmbar, somit ist die Antenne selektiv. Die Bandbreite ist von der Güte des Schwingkreis abhängig und der Schwingkreis soll ein großes L/C Verhältnis für eine hohe Güte haben. Ein großes L/C-Verhältnis bedeutet eine große Induktivität und die Güte der Spule ist wiederum im großem Maß vom Drahtdurchmesser abhängig. Also großer Drahtdurchmesser =hohe Güte bei einer großen Spule= hohe Güte des Schwingkeis =geringe Bandbreite =hohe Resonanzspannung.



Als Ferrit verwende ich 4 Stäbe 200x10mm Typ 4B. Diese Ferritstäbe werden gebündelt und in einem Kunststoffrohr 32mm Durchmesser befestigt. Auf das Kunststoffrohr werden einmal 100 Windungen mit 1mm Cu-Lackdraht neben einander aufgebracht, das ergibt rund 1,3 mH. Bei 10 Windungen wird eine Anzapfung heraus geführt. Als Drehkondensator wird ein 3x465pF verwendet, in Parallelschaltung reicht die Antenne bis 130 kHz, wenn man nur ein Paket verwendet bis 400 kHz. Die Verstärkerschaltung stammt von Hans Nussbaum DJ1UGA und funktioniert prächtig. Ich habe noch eine 2. BNC-Buchse eingebaut für eine hochohmigen Ausgang ohne Verstärker, z.B. für den Anschluss am externen KW-Antennenanschluss am Sony ICF-2001.

Falls Verzerrungen mit den schlecht zu filterten Intermodulationen am Empfänger entstehen, kann man mit dem Poti am Ausgang des Verstärkers, das als Spannungsteiler arbeitet, die Verstärkung zurück nehmen. Man könnte das soweit zurück nehmen, das der Verstärker nur als Impedanzwandler arbeitet. Mit einem Schalter wird die Versorgungsspannung für den Verstärker zugeschaltet, verbaut ist ein 9V Akku der für viele Stunden reicht. Akku-Betrieb ist günstig auf dem Boot, wenn die Antenne mal schnell unters Sprayhood gestellt wird. Der 2.Schalter ist für die Bereichsumschaltung.







Empfangs Versuche mit Sony ICF-2001










zurück